房貸申請審核教學,讓你購屋貸款一次過!
好不容易找到想出手購買的房子,卻擔心房貸審核下不來,或房貸利率貸太高將來無法負擔…
先讀這篇,購屋貸款輕鬆過關有撇步,按照下面步驟一步一步來,讓銀行幫你買房圓夢,其實一點都不難!

申請購屋貸款時準備4個基本功,房貸申請輕鬆過關!
在商言商,銀行也很怕錢借給你收不回來,所以,一定得評估你的狀況。這四個基本功做到位,每個銀行都搶著貸款給你!
每月都有固定收入最優:
貸款首要考慮還款實力。如果你每月有固定收入,銀行會認定你可以按時還款。為不影響你的生活水準,最好每月要還款的金額,不超過你收入的1/3;就銀行評分來看,貸款金額會抓在60%以下。
信用卡繳款要正常:
銀行會向聯徵中心調閱你所有的信用紀錄,如果出現過不按時繳納、信用卡刷爆、預借現金等紀錄,通常會被扣分,影響核貸結果。維持自己良好的信用,有借有還、再借不難!
找有往來的銀行,薪轉行最佳:
講白了,銀行希望借錢給熟人,比較有保障。如果你工作的薪水是從A銀行轉帳,A銀行瞭解你的財務狀況,辦房貸先找他們談,一定比較容易過關。
薪水、車子、存款…財力證明大加分:
如果你有長期穩定的工作及薪資收入、定存、保單、名下有動產、不動產…這些都會是你的加分項。如果還能再找到財力狀況比你更好的保證人,如父母或配偶等,那就更棒!
後疫情時代,房貸貨比三家不吃虧
後疫情時代,面對長期低利率大環境,各家銀行無不想方設法推出各種優惠專案,請務必貨比三家,找出對自己最有利的房貸方案。
一、首購族房貸優先選:
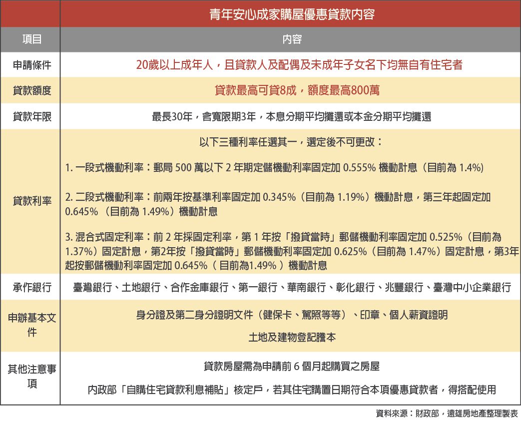
如果你是「首購族」(不是指第一次買房者,而是只要你滿20歲以上,且本人及配偶及未成年子女名下皆無自有住宅,就可以算是首購族),可以申請政府推出的「青年安心成家購屋優惠貸款」,最高可貸 8成,最高額度可到新臺幣 800 萬元。如果800萬額度不夠,還可配合該行庫的其他房貸辦法增加貸款額度。

二、房貸利率方案怎麼挑?
看你想採用「時間長、減輕壓力」,還是「一鼓作氣,付越少越好」策略?
以青年安心貸款最高額度800萬為例,試算如下:


買房是人生大事,想清楚自己的財務狀況,多問多比較,找出最划算的房貸方案,你跟家的距離更近囉!